18005577775
当前位置:内江信息网  -  本地文章  -  本地资讯

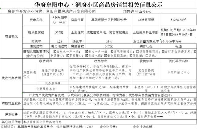
阜阳市楼价:某楼盘住宅备案均价10940元/m2,你可以接受吗?

2020/4/17 21:05:33 评论:0 浏览量:7145

为了给置业者正确的购房指向,楼盘网数据中心重磅推出【阜阳热门楼盘房价播报】,搜罗阜阳楼盘价格动态,提前探路楼市走向,为购房者提供指导性的楼盘价格。

  今日,给大家推荐的是位于阜阳市颍州区竹园路90号,由阜阳润置房地产开发有限公司开发建设的【华润阜阳中心润府】项目,此次明码标价备案为润府Y6#、润府Y11#、备案共计64套商业房源,备案均价10940元/m2.华府Y25#备案共计32套商业房源,备案均价10640元/m2。数据来源于阜阳市发展和改革委员会(阜阳物价局)。

阜阳市楼价:某楼盘住宅备案均价10940元/m2,你可以接受吗?

阜阳市楼价:某楼盘住宅备案均价10940元/m2,你可以接受吗?

阜阳市楼价:某楼盘住宅备案均价10940元/m2,你可以接受吗?

阜阳市楼价:某楼盘住宅备案均价10940元/m2,你可以接受吗?

阜阳房价合适才适合老百姓购买,人均工资才2000多,房间10000元,你认为合理吗?

评论 
还没有人评论此条信息!
18005577775
  • Q Q: 23053276
  • 微信: fyhehuo
微信公众号
微信小程序
Copyright © 2025 “内江信息网”版权所有  |  ICP证:皖ICP备17022776号-2  |  技术支持:阳分类信息网(V2021.1)

皖公网安备 34130202000500号

  |  
网页内的所有信息均为用户自由发布,交易时请注意识别信息的虚假,交易风险自负!网站内容如有侵犯您权益请联系我们删除,举报信息、删除信息联系客服